

news center
1、工作原理
帶式真空過濾機是一種自動化程度較高的新型固液分離設備,該設備由機架、真空箱、驅動輥、壓布輥、糾偏輥、展布輥、料漿分布器、濾布糾偏裝置、濾布再生裝置和傳動裝置、濾布等部件組成,是充分利用物料重力和真空吸力實現固液分離的高效分離設備。
帶式真空過濾機以濾布為過濾介質,采用真空箱作為真空室。由傳動裝置做連續運行。料漿由分布器均布在濾布上,當真空室接通真空系統時形成母液抽濾區、濾餅洗滌區和濾餅抽干區,,濾液穿過濾布進入真空室,固體顆料截留在濾布上形成濾餅。進入真空室的濾液經自動排液罐排出,固體濾餅由刮刀卸除。卸除濾餅的濾布經清洗后獲得再生并重新進入過濾區。
2、操作規程
2.1 開機前準備工作
2.1.1 檢查設備各部件是否符合安裝要求,連接部位是否松動,轉動部位是否加潤滑劑;
2.1.2檢查設備上有無異物,特別是真空室、濾帶、裙邊上有無卡阻物及障礙物;
2.1.3檢查輸入電源電壓是否正常,電源是否接有零線(地線),水壓是否大于0.3MPa;
2.1.4檢查減速機油霧品中是否加入潤滑油,油量是否達到油位線。
2.2 開機
2.2.1啟動空壓機,打開氣源開關,調節減壓閥輸出壓力;
2.2.2接通總電源開關,啟動主電機按鈕,調節變頻器電位器,確定設備運行速度;
2.2.3啟動真空泵,打開真空閥門,真空泵進水量大小符合真空泵使用說明書要求;
2.2.4依次開啟濾帶再生水、潤滑密封水;
2.2.5啟動刷滾電機,調整濾帶再生水噴射方向,使其達到噴射效果;
2.2.6觀察濾帶運行情況,調節濾帶糾偏開關,使濾帶運行正常;
2.2.7開啟料漿控制閥門,由小到大調節進料流量,使其達到運行要求。待濾餅至出料端時,記錄真空表真空度;
2.2.8打開淋洗液開關,調節淋洗液流量,記錄開關位置;
2.2.9適當調整進料流量、設備運行速度、淋洗水流量,使過濾效果和過濾能力達到工藝要求。
2.2.10檢查濾帶張緊效果和濾帶跑偏情況,記錄跑偏量;
2.2.11記錄進料閥門、濾帶再生水閥門、摩擦帶潤滑水閥門開啟位置及變頻器的工作頻率。
2.3 停機
2.3.1關閉料漿控制閥,待過濾至剩余的濾餅卸凈為止;
2.3.2濾餅卸凈后,將濾帶清洗1~2周,依次關閉淋洗液閥門→刷滾電機開關→濾帶再生水閥門→真空泵開關→主機電源開關→摩擦帶潤滑水閥門→總氣源開關→氣泵開關→打開氣泵放水閥。
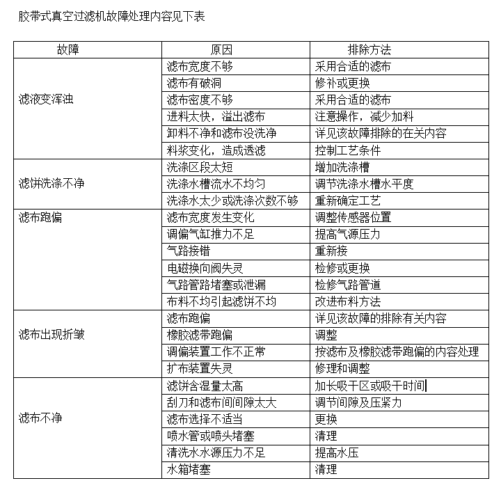
3、常見故障處理